NFT Not Dead
TW Actors
TW AI Chat
TW Cryptos
TW Sportiv
Post by Noodleshop
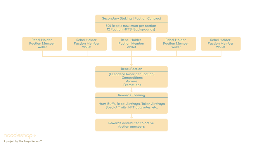
🏆Consumer Rewards on #NoodleShop: Enjoy using @TheTokyoRebels
3y
17
12
View Original on Twitter
Related posts